中国生猪养殖行业现状深度分析与投资前景研究报告(2024-2031)
猪的品种全世界约有300多个。其中中国约占1/3 ,是世界上猪种资源最丰富的国家。母猪是商品猪生产的基础,对于生者养殖者而言,购买前选好母猪至关重要。
我国是养猪大国,也是猪肉消费大国,猪除以鲜肉供食用外,还适于加工成火腿、腌肉、香肠和肉松等制品。我国的猪品种可以分为地方品种、引入品种、培育品种。其中地方品种根据地理位置的不同,可分成六大品种:华北型、华中型、江海型、华南型、西南型和高原型。目前,国内商品猪养殖的主流是以杜洛克、长白、大约克三种种猪杂交获得的三元商品猪。

资料来源:观研天下整理
生猪养殖风险较高,猪在生长的过程伴随着各种疫病的威胁,养殖人员需要一定的技术,才能实现生猪饲养的最大化效益影响。目前,我国生猪养殖行业有四大壁垒,分别是资金壁垒、技术壁垒、人才壁垒和环保壁垒。

资料来源:观研天下整理
2023年12月13日国家统计局发布物价数据,2023年11月食品价格同比下降4.2%,降幅略扩大0.2个百分点,其中猪肉价格下降最厉害,同比下降31.8%,降幅扩大1.7个百分点。当下是生猪消费的传统旺季,却出现了“旺季不旺”的现象,主要原因来自供需两端的压力,目前南方气温仍相对偏高,腌腊灌肠活动虽有开启但尚未进入集中期,另外生猪出栏同步增加,供应叠加上量,供大于求,市场持续弱势。
我国猪价出现连续下跌,这也导致生猪养殖的养殖利润亏损加剧,根据Mysteel农产品行业监测数据,前11个月份,养殖端标猪自繁自养亏损在138元/头;外购仔猪亏损亦高达282元/头,年内无明显盈利阶段。
前几年,受非洲猪瘟和河南洪涝灾害等因素影响生猪养殖行业整体供不应求,市场价格上涨,而近两年,随着生猪养殖行业的恢复,生猪供给逐渐回升。价格方面来看,生猪价格除了受供给影响之外,其周期性特征也十分明显。而生猪养殖成本控制作为是市场的核心竞争力之一,其价格波动也会直接影响到了养殖散户或者企业的业绩利润。2023年受我国生猪养殖行业上游饲料涨价、蓝耳病等疾病(2023开年以来生猪疫病严峻)影响,养殖成本整体被推高,各大企业出现利润下滑甚至亏损现象。农业农村部公布的数据显示,2023年4月散养生猪成本为2326元/头,同比上升15.7%,最终4月散养生猪平均亏损416元/头;2023年4月份规模养殖生猪成本为2207 元/头,同比上升14.2%,最终4月规模养殖平均亏损243元。
从生猪养殖散养户来看,2023年1-9月每头生猪净利润均处于亏损,其中8月每头猪净利润亏埙46元;与其相反,规模场生猪养殖的生猪净利润在8月净赚144元/头,这主要是因为散养户的猪多吃五谷杂粮,养殖的周期,养殖成本高,猪的个头也比较小,同样养殖时间里,一头散养猪的重量要远低于饲料猪。

数据来源:公开资料、观研天下整理
生猪养殖业是农业的重要组成部分,猪肉的供应直接关系着国计民生,2023年来猪价持续低迷,我国上市猪企的营收和净利润在大幅下降。从营收来看,2023年前三季度 傲农生物、正邦科技、华统股份、东瑞股份的总营收同比在下降,其他猪企同比均在上升;从归母净利润来看,除了京基智农归母净利润在上升,其余均处与下降。

数据来源:东方财富网、观研天下整理
从生猪销售来看,2023年前三季度牧原股份的生猪销售量最高,销售了4700.9万台,同比增速3.95%,其次是温氏股份销售生猪1832.59万头,同比增速47.57%;从生猪收入来看,2023年前三季度也是牧原股份收入最高,收入金额为807.49亿元,同比增速5.09%。

数据来源:公开资料、观研天下整理
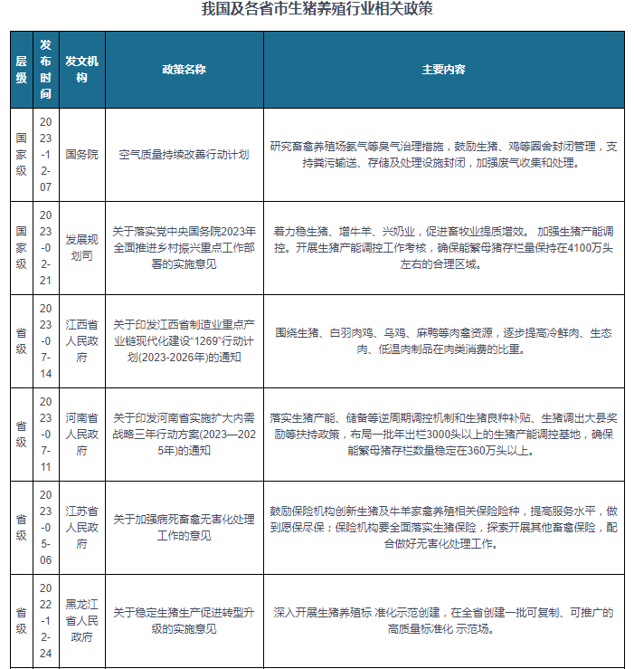
近些年来,我国为了加大生猪养殖行业发展,促进畜牧业提质增效,我国及各部门纷纷出台了一系列政策,如2023年12月国务院发布《空气质量持续改善行动计划》的通知,提出积研究畜禽养殖场氨气等臭气治理措施,鼓励生猪、鸡等圈舍封闭管理,支持粪污输送、存储及处理设施封闭,加强废气收集和处理。


资料来源:观研天下整理(wss)
注:上述信息仅作参考,具体内容请以报告正文为准。
观研报告网发布的《中国生猪养殖行业现状深度分析与投资前景研究报告(2024-2031年)》涵盖行业最新数据,市场热点,政策规划,竞争情报,市场前景预测,投资策略等内容。更辅以大量直观的图表帮助本行业企业准确把握行业发展态势、市场商机动向、正确制定企业竞争战略和投资策略。本报告依据国家统计局、海关总署和国家信息中心等渠道发布的权威数据,结合了行业所处的环境,从理论到实践、从宏观到微观等多个角度进行市场调研分析。
行业报告是业内企业、相关投资公司及政府部门准确把握行业发展趋势,洞悉行业竞争格局,规避经营和投资风险,制定正确竞争和投资战略决策的重要决策依据之一。本报告是全面了解行业以及对本行业进行投资不可或缺的重要工具。观研天下是国内知名的行业信息咨询机构,拥有资深的专家团队,多年来已经为上万家企业单位、咨询机构、金融机构、行业协会、个人投资者等提供了专业的行业分析报告,客户涵盖了华为、中国石油、中国电信、中国建筑、惠普、迪士尼等国内外行业领先企业,并得到了客户的广泛认可。
【目录大纲】
第一章2019-2023年中国生猪养殖行业发展概述
第一节 生猪养殖行业发展情况概述
一、生猪养殖行业相关定义
二、生猪养殖特点分析
三、生猪养殖行业基本情况介绍
四、生猪养殖行业经营模式
1、生产模式
2、采购模式
3、销售/服务模式
五、生猪养殖行业需求主体分析
第二节 中国生猪养殖行业生命周期分析
一、生猪养殖行业生命周期理论概述
二、生猪养殖行业所属的生命周期分析
第三节 生猪养殖行业经济指标分析
一、生猪养殖行业的赢利性分析
二、生猪养殖行业的经济周期分析
三、生猪养殖行业附加值的提升空间分析
第二章2019-2023年全球生猪养殖行业市场发展现状分析
第一节 全球生猪养殖行业发展历程回顾
第二节 全球生猪养殖行业市场规模与区域分布情况
第三节 亚洲生猪养殖行业地区市场分析
一、亚洲生猪养殖行业市场现状分析
二、亚洲生猪养殖行业市场规模与市场需求分析
三、亚洲生猪养殖行业市场前景分析
第四节 北美生猪养殖行业地区市场分析
一、北美生猪养殖行业市场现状分析
二、北美生猪养殖行业市场规模与市场需求分析
三、北美生猪养殖行业市场前景分析
第五节 欧洲生猪养殖行业地区市场分析
一、欧洲生猪养殖行业市场现状分析
二、欧洲生猪养殖行业市场规模与市场需求分析
三、欧洲生猪养殖行业市场前景分析
第六节2024-2031年世界生猪养殖行业分布走势预测
第七节2024-2031年全球生猪养殖行业市场规模预测
第三章中国生猪养殖行业产业发展环境分析
第一节 我国宏观经济环境分析
第二节 我国宏观经济环境对生猪养殖行业的影响分析
第三节 中国生猪养殖行业政策环境分析
一、行业监管体制现状
二、行业主要政策法规
三、主要行业标准
第四节 政策环境对生猪养殖行业的影响分析
第五节 中国生猪养殖行业产业社会环境分析
第四章中国生猪养殖行业运行情况
第一节 中国生猪养殖行业发展状况情况介绍
一、行业发展历程回顾
二、行业创新情况分析
三、行业发展特点分析
第二节 中国生猪养殖行业市场规模分析
一、影响中国生猪养殖行业市场规模的因素
二、中国生猪养殖行业市场规模
三、中国生猪养殖行业市场规模解析
第三节 中国生猪养殖行业供应情况分析
一、中国生猪养殖行业供应规模
二、中国生猪养殖行业供应特点
第四节 中国生猪养殖行业需求情况分析
一、中国生猪养殖行业需求规模
二、中国生猪养殖行业需求特点
第五节 中国生猪养殖行业供需平衡分析
第五章中国生猪养殖行业产业链和细分市场分析
第一节 中国生猪养殖行业产业链综述
一、产业链模型原理介绍
二、产业链运行机制
三、生猪养殖行业产业链图解
第二节 中国生猪养殖行业产业链环节分析
一、上游产业发展现状
二、上游产业对生猪养殖行业的影响分析
三、下游产业发展现状
四、下游产业对生猪养殖行业的影响分析
第三节 我国生猪养殖行业细分市场分析
一、细分市场一
二、细分市场二
第六章2019-2023年中国生猪养殖行业市场竞争分析
第一节 中国生猪养殖行业竞争现状分析
一、中国生猪养殖行业竞争格局分析
二、中国生猪养殖行业主要品牌分析
第二节 中国生猪养殖行业集中度分析
一、中国生猪养殖行业市场集中度影响因素分析
二、中国生猪养殖行业市场集中度分析
第三节 中国生猪养殖行业竞争特征分析
一、 企业区域分布特征
二、企业规模分布特征
三、企业所有制分布特征
第七章2019-2023年中国生猪养殖行业模型分析
第一节 中国生猪养殖行业竞争结构分析(波特五力模型)
一、波特五力模型原理
二、供应商议价能力
三、购买者议价能力
四、新进入者威胁
五、替代品威胁
六、同业竞争程度
七、波特五力模型分析结论
第二节 中国生猪养殖行业SWOT分析
一、SOWT模型概述
二、行业优势分析
三、行业劣势
四、行业机会
五、行业威胁
六、中国生猪养殖行业SWOT分析结论
第三节 中国生猪养殖行业竞争环境分析(PEST)
一、PEST模型概述
二、政策因素
三、经济因素
四、社会因素
五、技术因素
六、PEST模型分析结论
第八章2019-2023年中国生猪养殖行业需求特点与动态分析
第一节 中国生猪养殖行业市场动态情况
第二节 中国生猪养殖行业消费市场特点分析
一、需求偏好
二、价格偏好
三、品牌偏好
四、其他偏好
第三节 生猪养殖行业成本结构分析
第四节 生猪养殖行业价格影响因素分析
一、供需因素
二、成本因素
三、其他因素
第五节 中国生猪养殖行业价格现状分析
第六节 中国生猪养殖行业平均价格走势预测
一、中国生猪养殖行业平均价格趋势分析
二、中国生猪养殖行业平均价格变动的影响因素
第九章中国生猪养殖行业所属行业运行数据监测
第一节 中国生猪养殖行业所属行业总体规模分析
一、企业数量结构分析
二、行业资产规模分析
第二节 中国生猪养殖行业所属行业产销与费用分析
一、流动资产
二、销售收入分析
三、负债分析
四、利润规模分析
五、产值分析
第三节 中国生猪养殖行业所属行业财务指标分析
一、行业盈利能力分析
二、行业偿债能力分析
三、行业营运能力分析
四、行业发展能力分析
第十章2019-2023年中国生猪养殖行业区域市场现状分析
第一节 中国生猪养殖行业区域市场规模分析
一、影响生猪养殖行业区域市场分布的因素
二、中国生猪养殖行业区域市场分布
第二节 中国华东地区生猪养殖行业市场分析
一、华东地区概述
二、华东地区经济环境分析
三、华东地区生猪养殖行业市场分析
(1)华东地区生猪养殖行业市场规模
(2)华东地区生猪养殖行业市场现状
(3)华东地区生猪养殖行业市场规模预测
第三节 华中地区市场分析
一、华中地区概述
二、华中地区经济环境分析
三、华中地区生猪养殖行业市场分析
(1)华中地区生猪养殖行业市场规模
(2)华中地区生猪养殖行业市场现状
(3)华中地区生猪养殖行业市场规模预测
第四节 华南地区市场分析
一、华南地区概述
二、华南地区经济环境分析
三、华南地区生猪养殖行业市场分析
(1)华南地区生猪养殖行业市场规模
(2)华南地区生猪养殖行业市场现状
(3)华南地区生猪养殖行业市场规模预测
第五节 华北地区生猪养殖行业市场分析
一、华北地区概述
二、华北地区经济环境分析
三、华北地区生猪养殖行业市场分析
(1)华北地区生猪养殖行业市场规模
(2)华北地区生猪养殖行业市场现状
(3)华北地区生猪养殖行业市场规模预测
第六节 东北地区市场分析
一、东北地区概述
二、东北地区经济环境分析
三、东北地区生猪养殖行业市场分析
(1)东北地区生猪养殖行业市场规模
(2)东北地区生猪养殖行业市场现状
(3)东北地区生猪养殖行业市场规模预测
第七节 西南地区市场分析
一、西南地区概述
二、西南地区经济环境分析
三、西南地区生猪养殖行业市场分析
(1)西南地区生猪养殖行业市场规模
(2)西南地区生猪养殖行业市场现状
(3)西南地区生猪养殖行业市场规模预测
第八节 西北地区市场分析
一、西北地区概述
二、西北地区经济环境分析
三、西北地区生猪养殖行业市场分析
(1)西北地区生猪养殖行业市场规模
(2)西北地区生猪养殖行业市场现状
(3)西北地区生猪养殖行业市场规模预测
第十一章生猪养殖行业企业分析(随数据更新有调整)
第一节 企业
一、企业概况
二、主营产品
三、运营情况
1、主要经济指标情况
2、企业盈利能力分析
3、企业偿债能力分析
4、企业运营能力分析
5、企业成长能力分析
四、公司优 势分析
第二节 企业
一、企业概况
二、主营产品
三、运营情况
四、公司优劣势分析
第三节 企业
一、企业概况
二、主营产品
三、运营情况
四、公司优势分析
第四节 企业
一、企业概况
二、主营产品
三、运营情况
四、公司优势分析
第五节 企业
一、企业概况
二、主营产品
三、运营情况
四、公司优势分析
第六节 企业
一、企业概况
二、主营产品
三、运营情况
四、公司优势分析
第七节 企业
一、企业概况
二、主营产品
三、运营情况
四、公司优势分析
第八节 企业
一、企业概况
二、主营产品
三、运营情况
四、公司优势分析
第九节 企业
一、企业概况
二、主营产品
三、运营情况
四、公司优势分析
第十节 企业
一、企业概况
二、主营产品
三、运营情况
四、公司优势分析
第十二章2024-2031年中国生猪养殖行业发展前景分析与预测
第一节 中国生猪养殖行业未来发展前景分析
一、生猪养殖行业国内投资环境分析
二、中国生猪养殖行业市场机会分析
三、中国生猪养殖行业投资增速预测
第二节 中国生猪养殖行业未来发展趋势预测
第三节 中国生猪养殖行业规模发展预测
一、中国生猪养殖行业市场规模预测
二、中国生猪养殖行业市场规模增速预测
三、中国生猪养殖行业产值规模预测
四、中国生猪养殖行业产值增速预测
五、中国生猪养殖行业供需情况预测
第四节 中国生猪养殖行业盈利走势预测
第十三章2024-2031年中国生猪养殖行业进入壁垒与投资风险分析
第一节 中国生猪养殖行业进入壁垒分析
一、生猪养殖行业资金壁垒分析
二、生猪养殖行业技术壁垒分析
三、生猪养殖行业人才壁垒分析
四、生猪养殖行业品牌壁垒分析
五、生猪养殖行业其他壁垒分析
第二节 生猪养殖行业风险分析
一、生猪养殖行业宏观环境风险
二、生猪养殖行业技术风险
三、生猪养殖行业竞争风险
四、生猪养殖行业其他风险
第三节 中国生猪养殖行业存在的问题
第四节 中国生猪养殖行业解决问题的策略分析
第十四章2024-2031年中国生猪养殖行业研究结论及投资建议
第一节 观研天下中国生猪养殖行业研究综述
一、行业投资价值
二、行业风险评估
第二节 中国生猪养殖行业进入策略分析
一、行业目标客户群体
二、细分市场选择
三、区域市场的选择
第三节 生猪养殖行业营销策略分析
一、生猪养殖行业产品策略
二、生猪养殖行业定价策略
三、生猪养殖行业渠道策略
四、生猪养殖行业促销策略
第四节 观研天下分析师投资建议
图表详见报告正文······
评论交流